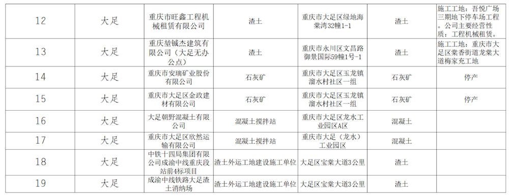
大足区涉及工程建设的货物运输重点源头企业公示表
为积极预防和减少工程运输车辆交通安全事故,全力保障人民生命和财产安全,现将大足区涉及工程建设的货物运输重点源头企业进行公示:


终审:曹冬玲
Copyright 2013-2021 txdzw Coporation,ALL Rights Reserved
版权所有 未经书面授权 不得复制或建立镜像 法律顾问:杨廷端(重庆名豪律师事务所)
地址:重庆市大足区党政办公中心 邮编:402360
账号+密码登录
手机+密码登录
还没有账号?
立即注册