三届大足区委第二轮巡察工作动员部署会召开

7月5日,三届大足区委第二轮巡察工作动员部署会召开。会议坚持以习近平新时代中国特色社会主义思想为指引,深学笃用习近平总书记关于巡视工作重要论述,认真贯彻落实十九届中央纪委六次全会、五届市纪委六次全会、六届市纪委一次全会和大足区第三次党代会精神,安排部署本轮巡察工作。
大足区委常委、纪委书记、监委主任、区委巡察工作领导小组常务副组长吴宗发作动员讲话;大足区委常委、组织部部长、区委巡察工作领导小组副组长张明宣布了巡察组组长、副组长授权决定及任务分工。
会议指出,大足区委各巡察组坚持全面贯彻巡视工作方针,坚守政治巡察定位,紧扣被巡察单位“三定”规定和履行党的领导职能责任,围绕中心、服务大局、积极履职尽责,首轮巡察工作成效明显。
会议强调,要强化政治引领,把准巡视巡察“定盘星”,充分认识巡视巡察是实现党自我革命的重要方式,认真领会巡视巡察工作的新精神新部署新要求,围绕党中央重大决策部署,自觉跟进服务保障“国之大者”、深刻领悟“两个确立”决定性意义、践行“两个维护”根本政治任务,深入查找政治偏差。要增强政治担当,擦亮巡察监督“探照灯”,准确把握政治巡察工作方针、政治监督本质、监督重点和监督路径,坚持“发现问题、形成震慑”是巡察工作的生命线,围绕“三个聚焦”,紧扣职能责任,聚焦“关键少数”开展监督,精准有效发现突出问题。要提高政治站位,牵住巡察整改“牛鼻子”,压实整改责任、完善整改制度机制,深化标本兼治,实现巡察监督、整改、治理有机贯通,为加快做靓享誉世界的文化会客厅、建强链接成渝的“两高”桥头堡,建设富裕文明和谐美丽幸福新大足提供坚强政治保障。
会议要求,要突出政治要求,打好巡察联动“组合拳”,注重强化与相关部门、被巡察党组织和巡察机构内部的协调配合,深化与其他监督的贯通融合,形成监督合力,提升监督实效;各被巡察党组织要旗帜鲜明讲政治,进一步强化政治意识和责任担当,自觉、主动配合巡察组工作,做到与巡察组同频共振、同题共答,共同完成好大足区委交给的巡察任务,以巡察的实际成效迎接党的二十大胜利召开。
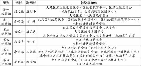
本轮巡察共设6个组,采取“一托二”的方式对12个大足区管党组织开展为期两个月左右的政治巡察。
三届大足区委第二轮巡察
巡察时间:2022年7月上旬至9月上旬
通讯员 郭壮



账号+密码登录
手机+密码登录
还没有账号?
立即注册